
功能介绍
1、网格:由“面、边、顶点”组成的对象,能够被网格命令编辑修改的物体。2、曲线:曲线是数学上定义的物体,能够使用权重控制手柄或控制锚点操纵, 也就是一般矢量软件中常见的钢笔曲线。
3、NUBRS 曲面:是可以使用使用控制手柄或控制点操纵表面的四边,这些都是有机的和圆滑的但有非常简单的外形。
4、元对象:新版本翻译为融球,部分软件也称其为变形球(Metaballs)。
5、文本对象:创建一个二维的字符串,用来生成三维字体。
6、骨骼:骨骼用于绑定 3D 模型中的顶点,以便它们能摆出 Pose 和做出动作。
7、空对象:也就是一般软件中常见的辅助对象,是简单的视觉标记,带有变换属性但不可被渲染。
8、晶格:使用额外的栅格物体包围选定的网格,通过调整这个栅格物体的控制点,让包住的网格顶点产生柔和的变形。
9、相机:即摄影机,是用来确定渲染区域的对象,分享了对角、九宫、黄金分割等多种构图参考线。
10、灯光:它们常常用来作为场景的光源,BI 下自带的光源类型为:点光源(泛光灯)、阳光(平行光)、聚光灯、半球光、面光源(区域光)。
11、力场:用来进行物理模拟,它们用于施加外力影响,可以影响到刚体、柔体、以及粒子等,使其产生运动,常作用于空对象(辅助对象)上。
软件特点
1、Blender支持3D modeling(模型)有polygon meshesurves、NURBS 、tex以及metaballs;2、支持的动画有keyframes、motion curves、morphing、inverse kinematics。
3、Blender分享了画图particle system(粒子系统)、deformation lattices(变形栅格)与skeletons(骨架),以及3D可以任意角度观看的视野(3D view with animated rotoscoping)。
4、值得注意的特点有field rendering(区域的描绘)、several lighting modes(光源的形式)、animation curves(运动曲线)等等
5、Blender也可以存取Targa, Jpeg, Iris, SGI movie, Amiga IFF等格式的文件。
安装教程
该blender中文版为绿色版软件,用户无需进行繁琐的安装程序,即下即用,直接点击“blender.exe”即可使用
中文设置教程
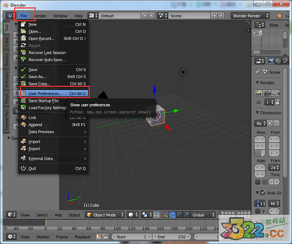
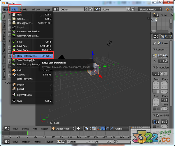
1、点击菜单File >> User Preferences
2、点击“system”,找到“International Fonts”勾选它

3、选择“language”,找到简体中文选择它

4、点击“interface”,完成中文设置

5、然后点击“保存用户设置”,汉化完成

下载体验
